12 KiB
Circuiteria di Potenza
La parte principale del saldatore è la parte di potenza.
USB PD
Lo standard USB PD e EPR permette potenze di uscita fino a 280W, il problema è che l'aumento di potenza viene ottenuto solamente con un aumento di tensione, mantenendo la corrente massima a 5A:
Quindi per mantenere la potenza di ingresso al di sotto del rating dell'alimentatore è necessario mantenere la corrente al di sotto dei 5A, superare i 5A (o poco più) manderebbe l'alimentatore in protezione spengendolo.
La maggior parte dei saldatori commerciali USB non hanno nessun tipo di filtraggio, invece usano diversi trucchi:
- Punte non standard a 5Ohm, come il Sequre S99.
- Switching molto veloce.
- Limitano la tensione di ingresso per rimanere sotto al limite di corrente, limitando anche la potenza.
- Se ne fregano il cazzo e sperano che l'alimentatore se ne freghi anch'esso.
Monitoring della Potenza di Uscita
Tocca leggere sia la tensione che la corrente, per la lettura della tensione basta un partitore resistivo:
Mentre per la lettura della corrente conviene usare un monitor high-side, in modo da non disturbare la trensione di terra e quindi le misure della termocoppia. Questi amplificatori devono essere fatti apposta per sopportare la tensione a modo comune alta, pari alla tensione di alimentazione.
Questo tipo di monitoring si può fare in diversi modi:
- Con un amplificatore operazionale discreto, ma questo porta il numero di componenti ad almeno 5, contando condensatore di bypass e resistenza di uscita sono 7.
- Con un integrato con uscita di corrente come lo ZXCT1109, che però ha una uscita in corrente che per essere letta correttamente dovrebbe essere bufferata.
- Con un integrato con uscita in tensione come lo TPA191, in questo caso non serve resistenza di gain e basta attaccarlo al pin di ADC del micro.
- Usar un integrato con uscita digitale come lo INA230 o l'INA226, che integra sia il monitoring di tensione che quello di corrente, però il costo è molto più alto.
Analisi costo/area:
- INA226: 0.61 EUR, solo area di un MSOP-10, non poca ma tutto in uno.
- TPA191 + 1k.1% + 10k.1% + Zener: 0.57 EUR, area 3x0603+SOD-323+SOT-23-6, leggermente maggiore ma migliore flessibilità sul piazzamento.
Per evitare di comprare altri componenti e aumentare inutilmente il costo dell'ordine è meglio usare il INA226 o il suo equivalente TPA626. Inoltre questi integrati permettono di impostare alert per la sovraccorrente o sovratensione.

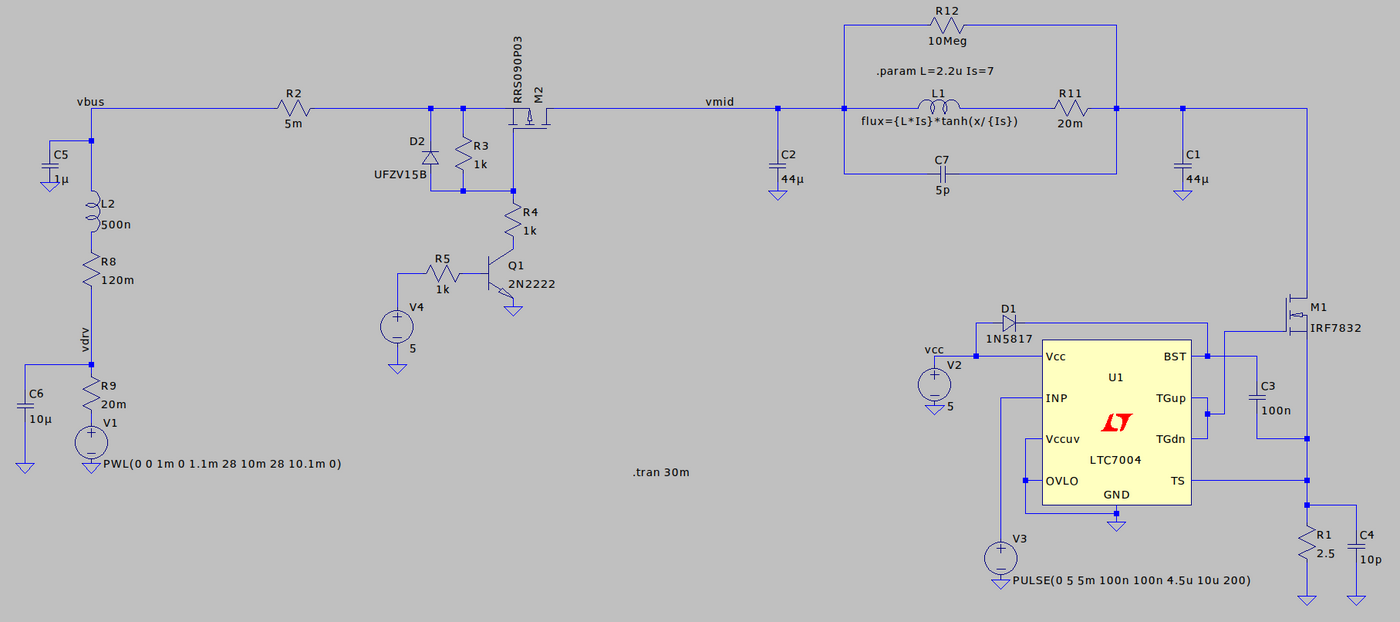
Mosfet e Filtro Pi
Quello che importa è avere una corrente costante dal lato di ingresso, siccome la punta è un carico resistivo mi importa poco se riceve picchi di tensione e corrente. Per questo motivo il modo più semplice di smussare la corrente al lato di ingresso è di usare un filtro PI:
La frequenza di taglio del filtro PI è la solita di un filtro LC:
f_0 = \frac{1}{2\pi\sqrt{L\ 2C}}
Allora per ottenere il comportamento desiderato la frequenza di switching della punta deve essere almeno una decade sopra questo valore.
L=2.2\mu \text{H},\ C=44\mu \text{F} \\ f_0 = 11.4\text{kHz}
La frequenza di switching va anche valutata in base alle perdite di switching sul mosfet.
A differenza di altre soluzioni, un filtro di questo tipo è di bassissima complessità e non richiede un particolare controllo, l'importante è usare la giusta frequenza di switching e limitare la potenza alla punta per garantire che la corrente rimanga nel limite.
Scelta dell'Induttore
Le specifiche principali dell'induttore per questa applicazione sono:
- Dimensione, la scheda è in alcune sezioni di 10mm di larghezza, quindi sarebbe meglio tenersi sotto i 6x6mm.
- ESR (Equivalent Series Resistance), ci dice quanto dissiperà l'induttore, inversamente proporzionale a dimensione e all'induttanza.
- Corrente di saturazione, la corrente per la quale il core dell'induttore satura, superare questa corrente riduce l'induttanza effettiva e scalda il core.
- Corrente di riscaldamento, la corrente per cui l'induttore comincia a scaldarsi sopra una certa temperatura se l'aria è a 25 gradi, ci dice la resistenza termica del package.
Alcuni induttori considerati, in bold quelli buoni:
| MODELLO | VALORE | DCR | PACKAGE |
|---|---|---|---|
| XAL6060-103MEC | 10u | 27m | 6.6x6.4 |
| XRFWHP0660A-100M | 10u | 30m | 6.6x6.4 |
| AAPS0660M100F | 10u | 30m | 6.6x6.4 |
| XRFWHP0660A-4R7M | 4.7u | 15m | 6.6x6.4 |
| APH0660C-4R7M-TCD5 | 4.7u | 15m | 6.6x6.4 |
| AAPS0660M4R7F | 4.7u | 15m | 6.6x6.4 |
| APS0660M4R7F | 4.7u | 15m | 6.6x6.4 |
| FC-ALX 4030D-2R2MT | 2.2u | 11m | 4.2x4.2 |
| MTQH404030S2R2MBT | 2.2u | 23m | 4.2x4.2 |
| PSTMAA4030-2R2MG | 2.2u | 22m | 4.2x4.2 |
| XRIM404030S2R2MGCA | 2.2u | 19m | 4.2x4.2 |
| FC-ALX 5030D-3R3MT | 3.3u | 17m | 5.3x5.1 |
| FC-ALX 5030D-2R2MT | 2.2u | 12m | 5.3x5.1 |
Scelta dei Condensatori
Derating per DC bias. Modelli fatti bene della TDK. Modelli della Chemicon.
Corrente di Inrush
MOSFET e Driver
La scelta dei mosfet è fondamentale per ridurre la potenza dissipata, per semplificare il sistema ho scelto di usare uno switching high-side, mentre per ridurre le perdite sul mosfet ho deciso di usare un canale N. I mosfet canale N hanno resistenza di canale minore e minore carica di gate, quindi permettono di minimizzare sia le perdite di conduzione che le perdite di commutazione. Il problema è che usare un mosfet a canale n in configurazione high side richiede un driver fatto apposta.
Le perdite a causa della conduzione del mosfet si calcolano con l'espressione:
P_\text{cond} = \frac{I^2}{R_{\text{DS}_\text{on}}} D
Dove I è la corrente che scorre nel mosfet quando acceso, approssimabile come I=V_\text{BUS}/R_\text{tip}, T è il periodo di commutazione e D è il duty cycle.
NOTA: si arriva ad una espressione migliore se si considera che pure D dipende dalla potenza che voglio alla punta
Mentre la potenza persa durante la commutazione è stimabile come:
P_\text{SW} = \frac{I\ V_{\text{BUS}}\ t_{\text{SW}}\ f}{2}
Dove t_\text{SW} = t_r + t_f è la somma del tempo di commutazione alto e basso del mosfet, si ricava dalla corrente di uscita del driver e dalla carica di gate del mosfet.
Lista di MOSFET canale n buoni:
| MODELLO | VDS | RDSon | Qg |
|---|---|---|---|
| AGM6014AP | 60 | 4.3m | 33n |
MOSFET canale P:
| MODELLO | VDS | RDSon | Qg [C] |
|---|---|---|---|
| SP40P08ANJ | -40 | 8m | 31n |
| ZD015PG-C | -40 | 15m | 41n |
| ZC006PG | -30 | 6m | 45n |
Lista di driver buoni e non:
| LINK | NOTE | PACKAGE | DIODO BOOT |
|---|---|---|---|
| https://www.lcsc.com/product-detail/C5795658.html | half bridge, consigliato per notebook e quindi tensione minore | dfn 2x2 | |
| https://www.lcsc.com/product-detail/C116731.html | half bridge per buck | dfn 2x2 | |
| https://www.lcsc.com/product-detail/C892859.html | half bridge per buck | dfn 2x2 | |
| https://www.lcsc.com/product-detail/C606336.html | half bridge per buck | dfn 3x3 | |
| https://www.lcsc.com/product-detail/C533032.html | low-side ma anche high-side con configurazione strana, input differenziale | sot 23 | |
| https://www.lcsc.com/product-detail/C5481755.html | high e low-side per mosfet SiC, input differenziale e configurazione strana | sot 23 | |
| https://www.lcsc.com/product-detail/C964602.html | half bridge per buck | dfn 2x2 | interno |
| https://www.lcsc.com/product-detail/C2677203.html | logica 5V | sot 23 | esterno |
| IRS10752LTRPBF | sot 23 | esteno | |
| IRS20752LTRPBF | sot 23 | esterno | |
| IRS25752LTRPBF | sot 23 | esterno | |
| NSG10752 | pin-compatible con quelli infineon | sot 23 | esterno |
| https://www.lcsc.com/product-detail/C603811.html | half-bridge per buck, discontinuato | dfn 2x2 | interno |
| https://www.lcsc.com/product-detail/C603810.html | half bridge per buck, versione di replacement per NCP81161 | dfn 2x2 | interno |
| https://www.lcsc.com/product-detail/C2677131.html | half bridge per buck | dfn 3x3 | interno |
| https://www.lcsc.com/product-detail/C41414473.html | half bridge per buck | dfn 3x3 | esterno |
| https://www.lcsc.com/product-detail/C154581.html | half bridge per buck | dfn 3x3 | interno |
Il problema dei driver selezionati è che hanno una UVLO molto alta (10V) che quindi richiede un buck ulteriore per alimentarli, aumentando il costo e numero dei componenti.
Altre Soluzioni
Altri Saldatori
È comodo confrontare altri saldatori USB-C e vedere come funzionano.
Pinecil V2
Link alla wiki, schema elettrico.
Alientek T80P
Teardown, issue di IronOS con foto e lista componenti.
Miniware TS21
Teardown, issue di IronOS con componenti.
Sequre S60P
Teardown e dettagli dei componenti, discusione su IronOS.
