usbc_soldering_iron/doc/report/POWER_ELECTRONICS.md

14 KiB

Circuiteria di Potenza

La parte principale del saldatore è la parte di potenza.

USB PD

Lo standard USB PD e EPR permette potenze di uscita fino a 280W, il problema è che l'aumento di potenza viene ottenuto solamente con un aumento di tensione, mantenendo la corrente massima a 5A: usb_pd_iv.png Quindi per mantenere la potenza di ingresso al di sotto del rating dell'alimentatore è necessario mantenere la corrente al di sotto dei 5A, superare i 5A (o poco più) manderebbe l'alimentatore in protezione spengendolo. La maggior parte dei saldatori commerciali USB non hanno nessun tipo di filtraggio, invece usano diversi trucchi:

  1. Punte non standard a 5Ohm, come il Sequre S99.
  2. Switching molto veloce.
  3. Limitano la tensione di ingresso per rimanere sotto al limite di corrente, limitando anche la potenza.
  4. Se ne fregano il cazzo e sperano che l'alimentatore se ne freghi anch'esso.

Monitoring della Potenza di Uscita

Tocca leggere sia la tensione che la corrente, per la lettura della tensione basta un partitore resistivo: vbus_monitor.png Mentre per la lettura della corrente conviene usare un monitor high-side, in modo da non disturbare la trensione di terra e quindi le misure della termocoppia. Questi amplificatori devono essere fatti apposta per sopportare la tensione a modo comune alta, pari alla tensione di alimentazione. high_side_current.png Questo tipo di monitoring si può fare in diversi modi:

  1. Con un amplificatore operazionale discreto, ma questo porta il numero di componenti ad almeno 5, contando condensatore di bypass e resistenza di uscita sono 7.
  2. Con un integrato con uscita di corrente come lo ZXCT1109, che però ha una uscita in corrente che per essere letta correttamente dovrebbe essere bufferata.
  3. Con un integrato con uscita in tensione come lo TPA191, in questo caso non serve resistenza di gain e basta attaccarlo al pin di ADC del micro.
  4. Usar un integrato con uscita digitale come lo INA230 o l'INA226, che integra sia il monitoring di tensione che quello di corrente, però il costo è molto più alto.

Analisi costo/area:

  • INA226: 0.61 EUR, solo area di un MSOP-10, non poca ma tutto in uno.
  • TPA191 + 1k.1% + 10k.1% + Zener: 0.57 EUR, area 3x0603+SOD-323+SOT-23-6, leggermente maggiore ma migliore flessibilità sul piazzamento.

Per evitare di comprare altri componenti e aumentare inutilmente il costo dell'ordine è meglio usare il INA226 o il suo equivalente TPA626. Inoltre questi integrati permettono di impostare alert per la sovraccorrente o sovratensione. tpa226.png

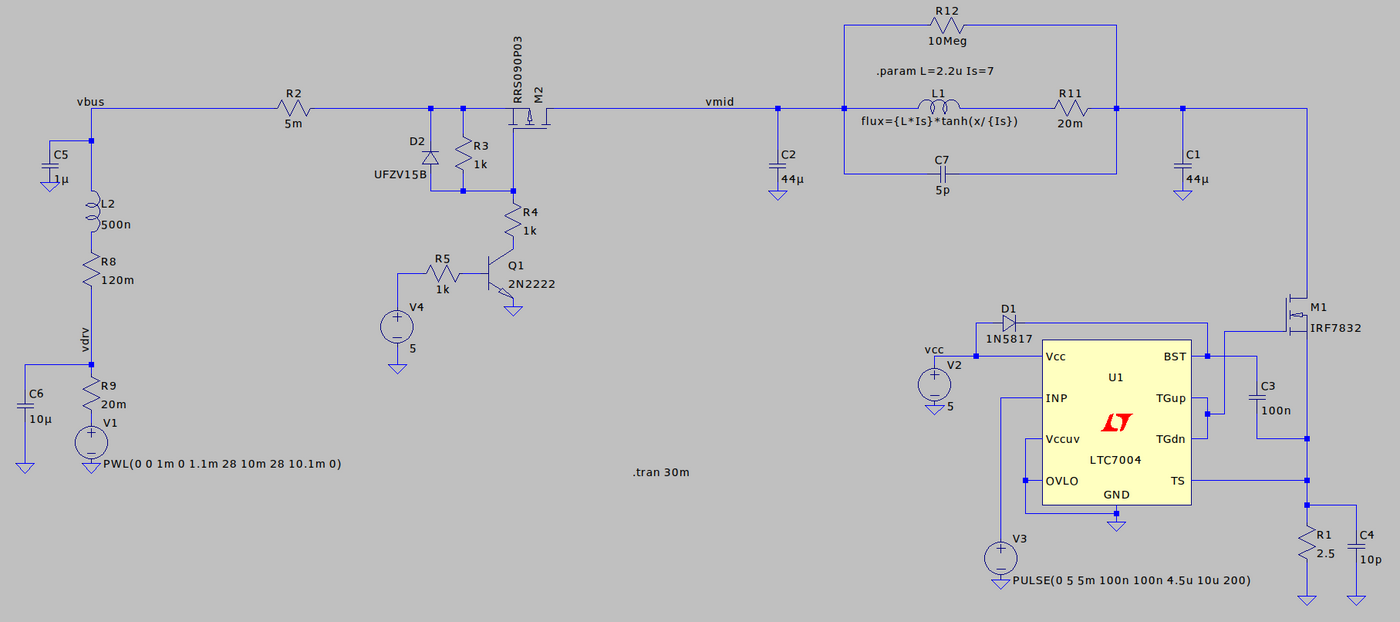
Mosfet e Filtro Pi

power_sim.png

Quello che importa è avere una corrente costante dal lato di ingresso, siccome la punta è un carico resistivo mi importa poco se riceve picchi di tensione e corrente. Per questo motivo il modo più semplice di smussare la corrente al lato di ingresso è di usare un filtro PI: pi_filter.png La frequenza di taglio del filtro PI è la solita di un filtro LC:


f_0 = \frac{1}{2\pi\sqrt{L\ 2C}}

Allora per ottenere il comportamento desiderato la frequenza di switching della punta deve essere almeno una decade sopra questo valore.


L=2.2\mu \text{H},\ C=44\mu \text{F} \\ f_0 = 11.4\text{kHz}

La frequenza di switching va anche valutata in base alle perdite di switching sul mosfet.

A differenza di altre soluzioni, un filtro di questo tipo è di bassissima complessità e non richiede un particolare controllo, l'importante è usare la giusta frequenza di switching e limitare la potenza alla punta per garantire che la corrente rimanga nel limite.

Scelta dell'Induttore

Le specifiche principali dell'induttore per questa applicazione sono:

  • Dimensione, la scheda è in alcune sezioni di 10mm di larghezza, quindi sarebbe meglio tenersi sotto i 6x6mm.
  • ESR (Equivalent Series Resistance), ci dice quanto dissiperà l'induttore, inversamente proporzionale a dimensione e all'induttanza.
  • Corrente di saturazione, la corrente per la quale il core dell'induttore satura, superare questa corrente riduce l'induttanza effettiva e scalda il core.
  • Corrente di riscaldamento, la corrente per cui l'induttore comincia a scaldarsi sopra una certa temperatura se l'aria è a 25 gradi, ci dice la resistenza termica del package.

Alcuni induttori considerati, in bold quelli buoni:

MODELLO VALORE DCR PACKAGE
XAL6060-103MEC 10u 27m 6.6x6.4
XRFWHP0660A-100M 10u 30m 6.6x6.4
AAPS0660M100F 10u 30m 6.6x6.4
XRFWHP0660A-4R7M 4.7u 15m 6.6x6.4
APH0660C-4R7M-TCD5 4.7u 15m 6.6x6.4
AAPS0660M4R7F 4.7u 15m 6.6x6.4
APS0660M4R7F 4.7u 15m 6.6x6.4
FC-ALX 4030D-2R2MT 2.2u 11m 4.2x4.2
MTQH404030S2R2MBT 2.2u 23m 4.2x4.2
PSTMAA4030-2R2MG 2.2u 22m 4.2x4.2
XRIM404030S2R2MGCA 2.2u 19m 4.2x4.2
FC-ALX 5030D-3R3MT 3.3u 17m 5.3x5.1
FC-ALX 5030D-2R2MT 2.2u 12m 5.3x5.1

Scelta dei Condensatori

Derating per DC bias. Modelli fatti bene della TDK. Modelli della Chemicon.

Corrente di Inrush

MOSFET e Driver

La scelta dei mosfet è fondamentale per ridurre la potenza dissipata, per semplificare il sistema ho scelto di usare uno switching high-side, mentre per ridurre le perdite sul mosfet ho deciso di usare un canale N. I mosfet canale N hanno resistenza di canale minore e minore carica di gate, quindi permettono di minimizzare sia le perdite di conduzione che le perdite di commutazione. Il problema è che usare un mosfet a canale n in configurazione high side richiede un driver fatto apposta.

Le perdite a causa della conduzione del mosfet si calcolano con l'espressione:


P_\text{cond} = \frac{I^2}{R_{\text{DS}_\text{on}}} D

Dove I è la corrente che scorre nel mosfet quando acceso, approssimabile come I=V_\text{BUS}/R_\text{tip}, T è il periodo di commutazione e D è il duty cycle.

NOTA: si arriva ad una espressione migliore se si considera che pure D dipende dalla potenza che voglio alla punta

Mentre la potenza persa durante la commutazione è stimabile come:


P_\text{SW} = \frac{I\ V_{\text{BUS}}\ t_{\text{SW}}\ f}{2}

Dove t_\text{SW} = t_r + t_f è la somma del tempo di commutazione alto e basso del mosfet, si ricava dalla corrente di uscita del driver e dalla carica di gate del mosfet.

Lista di MOSFET canale n buoni:

MODELLO VDS RDSon Qg [C]
AGM6014AP 60 4.3m 33n
CSD18543Q3A 60 8.1m 11.1n
AGM403AP 40 2.7m 10n
AGM312AP 30 9m 4.1n
AON7544 30 5m 22.5n
60N04D 40 6.9m 5.8n
HD304N070SG 40 6.5m 16n
TMG0069N04DF 40 6.9m 5.8n
DOZ55N04 40 5m 19.5n

Lista di driver buoni e non:

LINK NOTE PACKAGE DIODO BOOT
https://www.lcsc.com/product-detail/C5795658.html half bridge, consigliato per notebook e quindi tensione minore dfn 2x2
https://www.lcsc.com/product-detail/C116731.html half bridge per buck dfn 2x2
https://www.lcsc.com/product-detail/C892859.html half bridge per buck dfn 2x2
https://www.lcsc.com/product-detail/C606336.html half bridge per buck dfn 3x3
https://www.lcsc.com/product-detail/C533032.html low-side ma anche high-side con configurazione strana, input differenziale sot 23
https://www.lcsc.com/product-detail/C5481755.html high e low-side per mosfet SiC, input differenziale e configurazione strana sot 23
https://www.lcsc.com/product-detail/C964602.html half bridge per buck dfn 2x2 interno
https://www.lcsc.com/product-detail/C2677203.html logica 5V sot 23 esterno
IRS10752LTRPBF sot 23 esteno
IRS20752LTRPBF sot 23 esterno
IRS25752LTRPBF sot 23 esterno
NSG10752 pin-compatible con quelli infineon sot 23 esterno
https://www.lcsc.com/product-detail/C603811.html half-bridge per buck, discontinuato dfn 2x2 interno
https://www.lcsc.com/product-detail/C603810.html half bridge per buck, versione di replacement per NCP81161 dfn 2x2 interno
https://www.lcsc.com/product-detail/C2677131.html half bridge per buck dfn 3x3 interno
https://www.lcsc.com/product-detail/C41414473.html half bridge per buck dfn 3x3 esterno
https://www.lcsc.com/product-detail/C154581.html half bridge per buck dfn 3x3 interno

Il problema dei driver selezionati è che hanno una UVLO molto alta (10V) che quindi richiede un buck ulteriore per alimentarli, aumentando il costo e numero dei componenti.

Altre Soluzioni

Altri Saldatori

È comodo confrontare altri saldatori USB-C e vedere come funzionano.

Pinecil V2

Link alla wiki, schema elettrico.

Alientek T80P

Teardown, issue di IronOS con foto e lista componenti.

Miniware TS21

Teardown, issue di IronOS con componenti.

Sequre S60P

Teardown e dettagli dei componenti, discusione su IronOS.